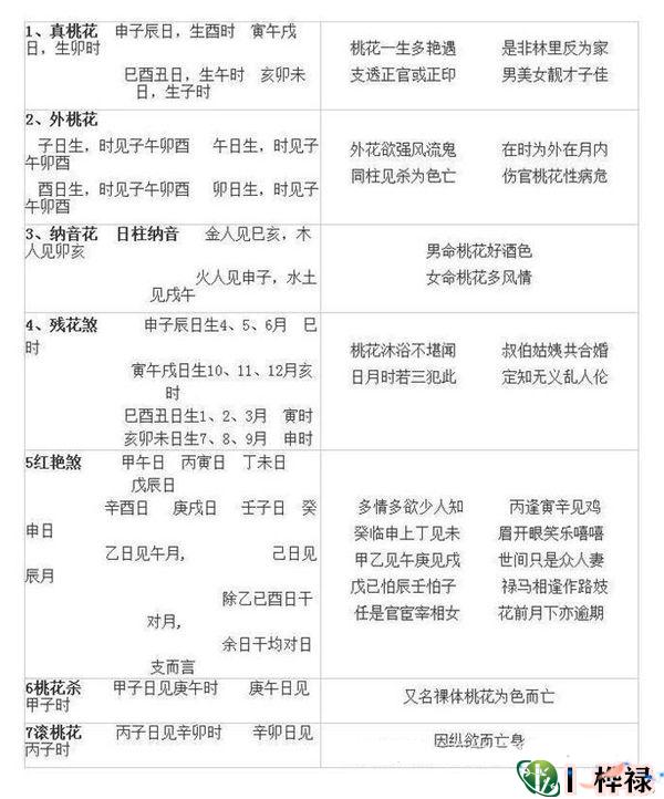
神煞论命是生辰八字论命中重要的一部分,神煞是古人的一种思维方式,是对未知事情的一种解释。
在当今科技发达的今天,我们学习生辰八字论命已经有一些神煞不需要了,但是像桃花、禄星等神煞还是需要看的,下面华玺易学网为大家介绍史上最全常用神煞查询表。
史上最全常用神煞查询表
1、日干见地支神煞表
2、月支见地支神煞表
3、年支见地支神煞表
八字常用神煞对照表
包老师总结:八字预测学术主要是看天干地支的生克组合来判断。但是神煞的范围更多,绝大部分都是不直接参与断命的吉凶,因此对神煞我们要正确的眼光看待。
推荐阅读:






















